Instance Verification Kit (IVK)
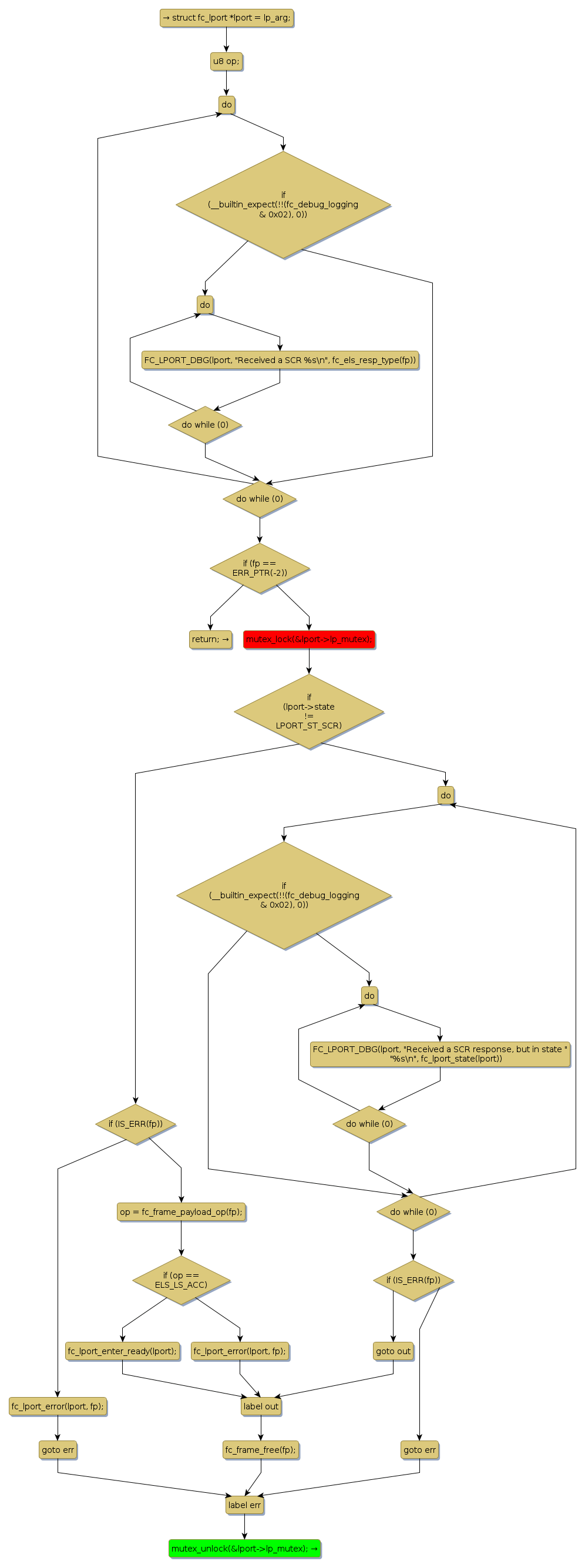
mutex lock @ [36166+29+/linux-3.19-rc1/drivers/scsi/libfc/fc_lport.c]
Instance Signature: lp_mutex
|
The Matching Pair Graph:
|
|
Function Name
|
Control Flow Graph (CFG)
|
Events Flow Graph (EFG)
|
Source Correspondence
|
|
fc_lport_scr_resp
|
|
|
[35925+17+/linux-3.19-rc1/drivers/scsi/libfc/fc_lport.c]
|